欢迎访问内蒙古医科大学第二附属医院!
您现在的位置:首页 > 新闻动态 > 通知公告
通知公告
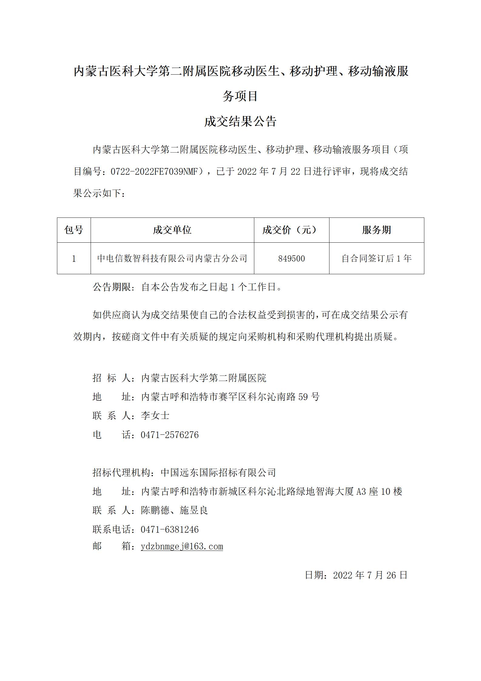
我院移动医生、移动护理、移动输液服务项目成交结果公告
发布日期 : 2022-07-26 | 作者:内蒙医科大学第二附属医院

内蒙古医科大学第二附属医院移动医生、移动护理、移动输液服务项目

成交结果公告

1658717808697006363.jpg


版权所有:内蒙古医科大学第二附属医院  蒙ICP备19002718号-1    蒙公安网备 15010302000221号

联系电话:0471-2576222  地址:内蒙古呼和浩特市赛罕区科尔沁南路59号

公交路线:3、50、102、121、123、206路公交车在第二附属医院新址站,下车即到。

网站建设:内蒙古世纪泓科技有限公司

扫描关注官方微信号