欢迎访问内蒙古医科大学第二附属医院!
信息·院务公开
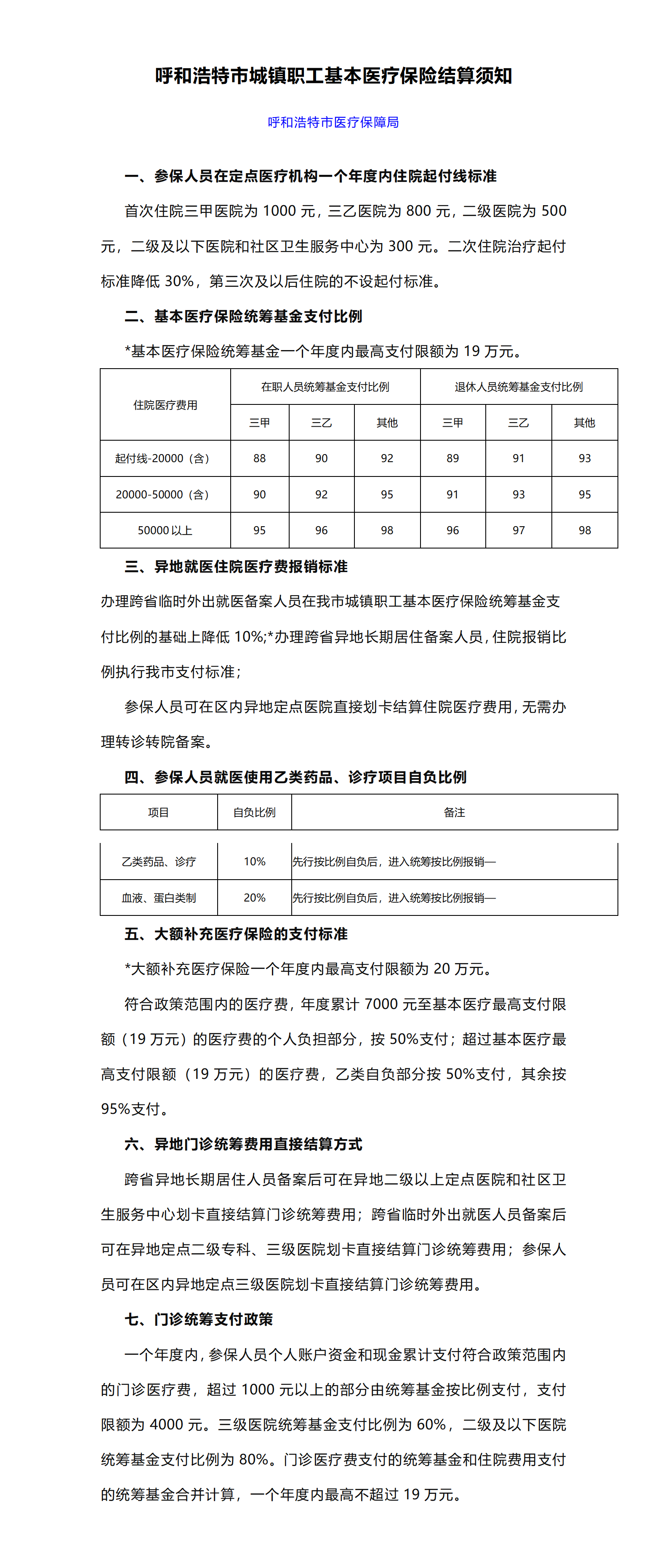
呼和浩特市城镇职工基本医疗保险结算须知
发布日期 : 2022-05-02 | 作者:内蒙医科大学第二附属医院

呼和浩特市城镇职工基本医疗保险结算须知(2022.2.9)_01.png

版权所有:内蒙古医科大学第二附属医院  蒙ICP备19002718号-1    蒙公安网备 15010302000221号

联系电话:0471-2576222  地址:内蒙古呼和浩特市赛罕区科尔沁南路59号

公交路线:3、50、102、121、123、206路公交车在第二附属医院新址站,下车即到。

网站建设:内蒙古世纪泓科技有限公司

扫描关注官方微信号