欢迎访问内蒙古医科大学第二附属医院!
您现在的位置:首页 > 新闻动态 > 通知公告
通知公告
我院层流净化设备设施维保项目 竞争性磋商公告
发布日期 : 2022-12-07 | 作者:内蒙医科大学第二附属医院

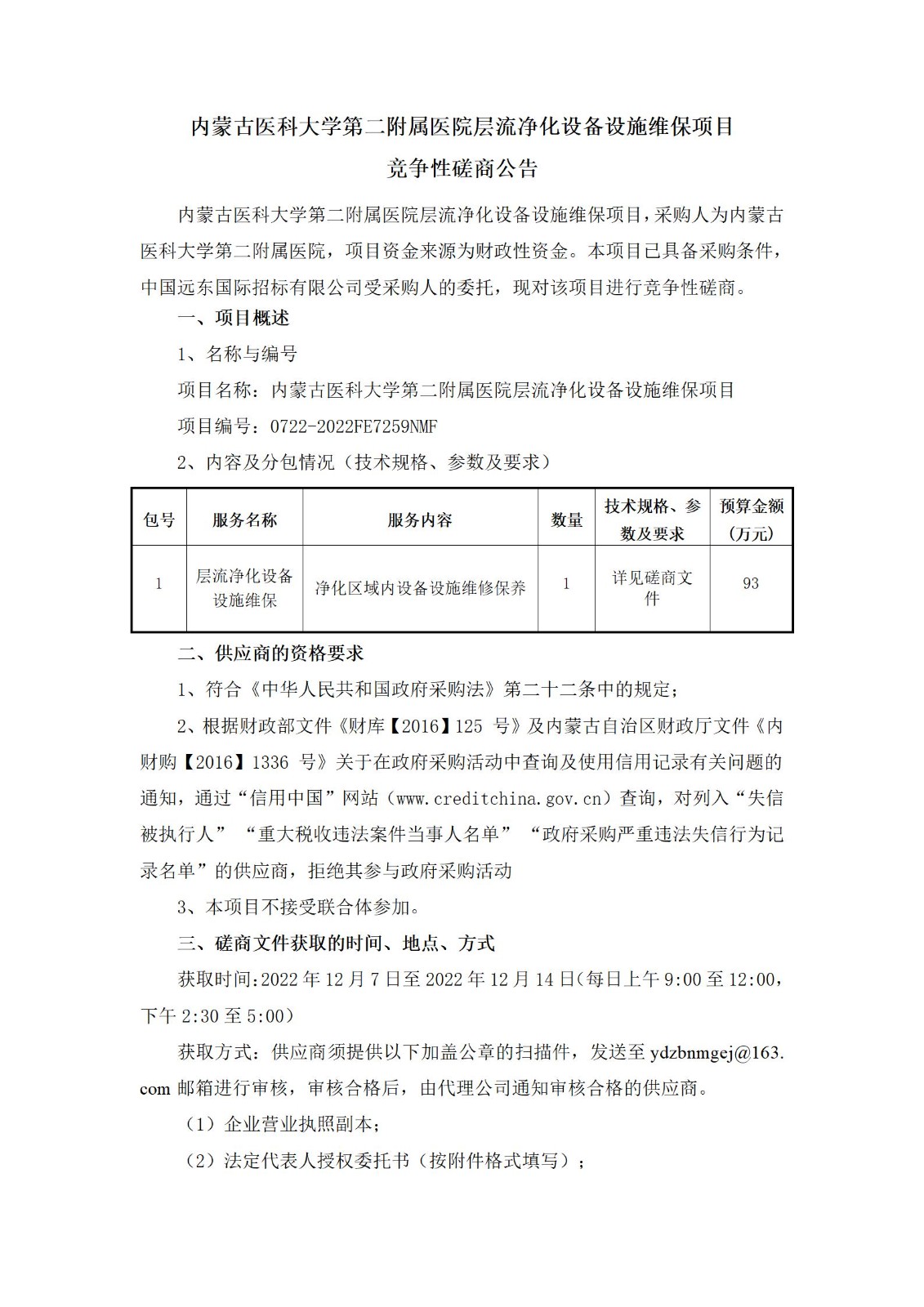
内蒙古医科大学第二附属医院层流净化设备设施维保项目

竞争性磋商公告


磋商公告-内蒙古医科大学第二附属医院层流净化设备设施维保项目_01.jpg

1670397686026032864.jpg

1670397710694077860.jpg

1670397775167025405.jpg

1670397819418019624.jpg




 


版权所有:内蒙古医科大学第二附属医院  蒙ICP备19002718号-1    蒙公安网备 15010302000221号

联系电话:0471-2576222  地址:内蒙古呼和浩特市赛罕区科尔沁南路59号

公交路线:3、50、102、121、123、206路公交车在第二附属医院新址站,下车即到。

网站建设:内蒙古世纪泓科技有限公司

扫描关注官方微信号